vk
Позвонить
Заказать звонок

Подключение увлажнителя Carel

Подключение увлажнителя Carel

Паровые увлажнители Carel предназначены для увлажнения приточного воздуха в приточной или приточно-вытяжной системе вентиляции.

Что нужно знать перед подключением увлажнителя к оборудованию TURKOV:

  • Для использования данного увлажнителя требуется наличие парораспределительной коробки (камеры смешения) в системе вентиляции.
  • Для корректного управления нагревателем датчик температуры приточного воздуха следует устанавливать на расстоянии не менее 1 м до оборудования TURKOV и обязательно до парораспределителя.
  • При использовании канального гигростата в качестве аварийного датчика не допускается использование вентиляции в режиме низкого расхода воздуха.
  • При использовании канального гигростата в качестве аварийного датчика не допускается использование VAV-системы.
  • К увлажнителям серии HumiSteam, ThermoSteam и CompactSteam требуется подводить только «неумягчённую» воду.
  • Рекомендуется организовывать «холодный слив» с помощью дополнительных модулей Carel.

Размещение увлажнителя:

  • Увлажнитель рекомендуется монтировать в техническом помещении на небольшом удалении от вентиляционной установки и канализации.
  • Увлажнитель допускается размещать только в тёплом помещении.
  • Увлажнитель устанавливается на стену.

Управление увлажнителем по датчику влажности TURKOV в вытяжном канале

Наиболее бюджетный вариант организации системы увлажнения. Рекомендуется для поддержания влажности в нескольких помещениях. Точность поддержания влажности 3-5%.

  • Паровые увлажнители: HumiSteam, HeaterSteam, CompactSteam, ThermoSteam.
  • Управляющий датчик: Опциональный датчик влажности TURKOV, устанавливаемый заводом-изготовителем в вытяжном канале оборудования.
  • Аварийный датчик: Канальный датчик Carel или канальный гигростат.

Особенности эксплуатации:

  • Автоматика TURKOV регулирует работу увлажнителя (ON/OFF управление).
  • Включение и выключение увлажнителя осуществляется с пульта управления TURKOV.
  • Требуемый уровень влажности задаётся пользователем в настройках пульта.
  • На экране пульта отображаются текущий уровень влажности.
  • На экране пульта отображается средняя по помещениям текущая температура.
  • Данные о влажности и температуре можно передавать через интернет.

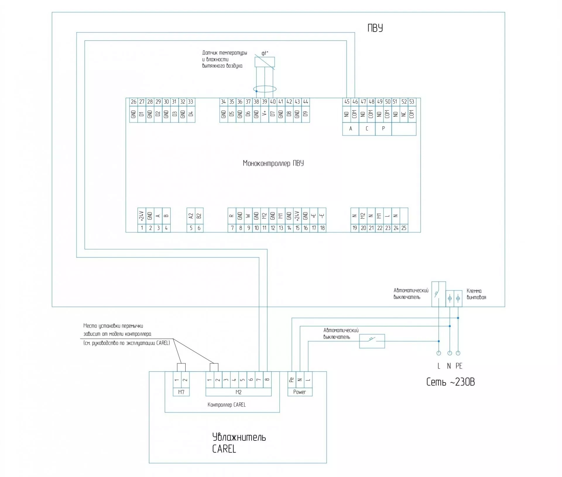
Подключение парового увлажнителя Carel при использовании аварийного канального датчика влажности Carel и управляющего датчика влажности TURKOV в вытяжном канале

  1. Установите и подключите всё оборудование согласно инструкциям.
  2. Установите аварийный датчик в конце камеры смешения или после неё и подключите согласно схеме.
  3. Соедините сухие контакты «М2.7» и «М2.8» (Включение / Выключение увлажнителя) на оборудовании Carel и контакты «45» и «46» (Управление увлажнителем) на оборудовании TURKOV.
  4. Произведите программные настройки оборудования Carel согласно инструкции по эксплуатации.
  5. Произведите программные настройки оборудования TURKOV согласно инструкции по эксплуатации.

Схема подключения:

Подключение увлажнителя Carel

Управление увлажнителем по датчикам влажности Carel

Точность поддержания влажности 2-3%.

  • Паровые увлажнители: HumiSteam, HeaterSteam.
  • Управляющий датчик: Датчик влажности Carel — канальный или настенный.
  • Аварийный датчик: Канальный датчик Carel.

Особенности эксплуатации:

  • Автоматика TURKOV контролирует работу увлажнителя (ON/OFF параллельно работе приточного вентилятора).
  • Автоматика Carel регулирует работу увлажнителя (инверторное управление).
  • Включение и выключение увлажнителя осуществляется с автоматики Carel.
  • Требуемый уровень влажности задаётся пользователем в оборудовании Carel.

Подключение парового увлажнителя Carel при использовании датчиков влажности Carel

  1. Установите и подключите всё оборудование согласно инструкциям.
  2. Установите и подключите аварийный датчик влажности согласно схеме.
  3. Установите и подключите управляющий датчик влажности (настенный или канальный) согласно схеме.
  4. Подключите контакт G с двух датчиков на общий контакт 2.3.
  5. Соедините сухие контакты «М2.7» и «М2.8» (Включение / Выключение увлажнителя) на оборудовании Carel и контакты «45» и «46» (Управление увлажнителем) на оборудовании TURKOV.
  6. Произведите программные настройки оборудования Carel согласно инструкции по эксплуатации.
  7. Произведите программные настройки оборудования TURKOV согласно инструкции по эксплуатации.

Схема подключения с КАНАЛЬНЫМ датчиком влажности Carel:

Подключение увлажнителя Carel

Схема подключения с НАСТЕННЫМ датчиком влажности Carel:

Подключение увлажнителя Carel

Оборудование для организации системы увлажнения

Канальный датчик влажности (аварийный):

  • Устанавливается в канал в конце или после парораспределителя (камеры смешения).
  • Защищает вентиляционную сеть от «запаривания» в случае аварии, недостаточного воздухообмена, низких температур.
  • При приближении влажности к уставке данного датчика увлажнитель уменьшает производительность (инверторное управление).
  • При превышении уставки данного датчика увлажнитель прекращает работу.

Канальный гигростат (аварийный):

  • Устанавливается в канал в конце или после парораспределителя.
  • Защищает вентиляционную сеть от «запаривания» в случае аварии, недостаточного воздухообмена, низких температур.
  • При превышении уставки данного датчика увлажнитель сразу прерывает работу (ОN/OFF режим).

Канальный датчик влажности (управляющий):

  • Чаще всего устанавливается в вытяжной канал.
  • Предназначен для измерения уровня влажности в обслуживаемых помещениях.
  • Измеряет средний уровень влажности всех помещений, однако при правильно спроектированной вентиляции разница влажности в помещениях незначительна.
  • По показаниям данного датчика увлажнитель работает в пропорциональном режиме (инверторное управление).

Парораспределитель:

  • Применяется для раздачи пара в канале системы вентиляции.
  • Встраивается в начале камеры смешения.
  • К парораспределителю подключается трубка для подачи пара.
  • К парораспределителю подключается дренажная трубка.

Трубка для подачи пара:

  • Применяется для переноса пара от увлажнителя к парораспределителю.
  • Изготавливается из специализированных материалов.
  • Трубка от парораспределителя до увлажнителя всегда должна быть направлена вниз для беспрепятственного слива конденсата.
  • Трубка не должна превышать рекомендуемую длину.
  • Трубка не должна иметь перегибов и уменьшений сечения.
  • Трубка не должна иметь провисаний.
  • Трубка на концах обжимается хомутами.

Трубка дренажная:

  • Применяется для отвода дренажа от увлажнителя и парораспределителя.
  • Изготавливается из специализированных материалов.
  • Трубка не должна превышать рекомендуемую длину.
  • Трубка не должна иметь перегибов и уменьшений сечения.
  • Трубка на концах обжимается хомутами.

CompactSteam

Серия самых компактных паровых увлажнителей Carel. Увлажнители бывают двух видов:

  • Настенный. Имеет встроенный парораспределитель и используется для увлажнения одного помещения.
  • Канальный. Требует дополнительного оснащения парораспределителем.

Серия CompactSteam штатно оснащена системой холодного слива дренажа, что позволяет использовать увлажнитель со штатными канализационными трубами без дополнительных средств охлаждения сливаемой воды. У серии CompactSteam нет точки подключения воды и дренажа на задней стороне корпуса, что позволяет монтировать данные увлажнители открытым способом (например, на стене под потолком). Стоит обратить внимание, что в данной серии применяется компактный паровой бак, который чаще требует замены.

HumiSteam и ThermoSteam

В увлажнителях данных серий генерация пара с погружными электродами происходит за счёт нагревания воды при пропускании через неё тока, вода при этом выступает в роли нагревательного элемента. Поскольку электрический ток может протекать только через минерализованную воду, использовать дистиллированную или очень мягкую воду нельзя. При выборе данных увлажнителей настоятельно рекомендуется предварительно сделать анализ воды и подобрать соответствующую систему фильтрации, чтобы продлить срок службы бачков.

HeaterSteam

В увлажнителях этой серии нагрев воды производится с помощью электронагревательных элементов. Бачки увлажнителей служат дольше за счёт применения деминерализованной воды и системы самоочистки. Кроме того, данные бачки разборные, поэтому их можно мыть. Рекомендуется использовать данный тип оборудования, если установлена система водоочистки с обратным осмосом.

Читайте также

Ко всем статьям
Оставаясь на сайте, вы соглашаетесь с условиями использования файлов cookie
Хорошо